| #776 |
2013.11.25 | ||
鹿児島市 市民グループがLRT新ルートを提案 |
| 観光の起爆剤として、鹿児島市がウォーターフロント地区に路面電車の路線の新設を検討する中、市民グループが11/19、天文館の飲食店街にLRTを走らせるという計画を提案した。路面電車の新路線を提案したのは、飲食店経営者や会社員などで作る市民グループLRTかごしま。提案された計画は、ドルフィンポート沿いからのボサド通りと、山之口本通りを新しい電車が走るというもの。観光客にとっては分かりづらいこの通りを電車と歩行者だけが通れる道路にすることが大きな特徴。途中に電停を設け、観光客が降りられるようにすることで、飲食店が活性化するメリットもあるとしている。事業費は27億円前後と試算している。LRTかごしまの南忠臣さんは、「(飲食店が集まる)山之口町を通ることで鹿児島の食文化を発信できるのでは。」と話している。計画では、車両の通行禁止に伴うタクシー業界の売上低下や、有料駐車場が使えなくなるといった課題もあり、メンバーらは今後も勉強会を重ねたいとしている。 |
![]() |
| 館主感想: 多年にわたり日本各地のLRT建設プランを紹介しましたが、こんなに短い路線提案は滅多に無いように思います。でも目的をみると直裁的なもので、それはそれで効果があるのかと関心をもちました。ご紹介します。 実は館主は20年も前でしょうか? たまたま知り合った市民に教わり、その飲食街の小料理屋にて食事しました。その美味しさは深く記憶に残っています。私事ですが・・・。 |
| #775 |
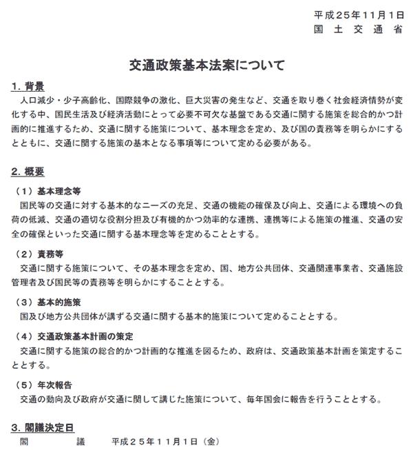
2013.11.17 | ||
国交省 交通政策基本法案 衆議院の委員会にて可決 |
| 11/13開催の衆議院国土交通委員会にて「交通政策基本法案」の審議が行われ、16時に賛成多数で可決された。 |
![]() |
![]() |
| 館主感想: この待望の報道に接しまして、館主は「やっと日本もここまで来たか」と悦びました。 多くの方がご承知のようにヨーロッパでは市民の交通権と言う概念が普及しており、これは市民には移動の権利が保障されており、どんな辺鄙な場所でも、生活に必要な最低限移動する手段を自治体が提供するのが当然という思想です。 フランスのみは法律を作ってまでして保証されているそうですね。 ところが日本の伝統的な市民の交通保証の思想は、電車やバスなど交通機関単独の採算範囲内で運行されるべしというのが基本思想で、運行が赤字になると早速運行廃止の論議が鎌首がもたげてきます。その結果、恩恵のイメージにて自治体の交通費補助が実現されているというのが日本の現況です。交通権という思想ではありません。 私は昔から、市民の大事な足である路面電車やバスの運行が、日本でも交通権の立場から考え直されるという新常識が実現することを願っていました。 今回の交通政策基本法が国会を通過したことは、日本も願っていた交通権の基礎がやっとできたとたいへん嬉しく思いました。悦んでいます。 |
| #774 |
2013.11.11 | ||
神戸市 「臨海部にLRT検討」 新市長が表明 |
| 神戸市長選で初当選した前副市長の久元氏が、投開票から一夜明けた10/28、読売新聞社に表明した。メリケンパーク、ハーバーランドのほか、兵庫県立美術館や人と防災未来センターが集まる「HAT神戸」などの臨海部をつなぐLRTの導入を検討する考えを示した。住民の利便性を高めるとともに、ミナト・神戸の新たな観光の目玉とする狙いだ。 規模や時期は未定としたが、「人口が減り高齢者が増える中で、LRTは人に優しい乗り物。平坦な臨海部なら作りやすい。観光資源にもなり得る」と述べた。 また、市の玄関口であるJR三ノ宮駅周辺の再開発は「歩行空間の確保や駅前広場の拡大、バスターミナルの拡張で拠点駅としての機能を充実させたい。JRや阪急など民間事業者と一体になって、さらに人の流れをつくりたい」と述べた。 |
![]() |
| 今後の神戸市政について話す久元喜造新市長 |
| 館主感想: 神戸市に路面電車をLRTをという提案は記憶にありません。 が、1999年に「ひょうごLRT整備基本構想研究会」なる兵庫県職員を中心とした研究会が発足し、「尼崎市にLRT新設」を提案したことがありました。 |
| #773 |
2013.11.4 | ||
札幌市 冬の風物詩 ”ササラ電車” 準備整う |
| “ササラ”と呼ばれる車体前方に取り付けられた竹ぼうきが回転して軌道上の雪を除く、札幌の路面電車の除雪用車両「ササラ電車」のササラ取り付け作業が10/13、札幌市内の市電車庫で行われた。 竹の反発力を利用し、雪をはき飛ばす仕組みで、現在は質が最適な東北の竹を使用している。札幌市電には計4両のササラ電車があり、積雪が10センチを超えると出動。ササラは、ひと冬に2〜3回程度は取り換えられるという。 札幌の初雪の平年は10月28日。この5年間では、平成22年10月27日が最も早い初出動だったという。昨季も雪が多く出動が絶えなかった。ササラを取り付け、運転士は「これでいつでも出動できます」と話していた。 |
![]() |
| 除雪車にササラが取り付けられ、早速試運転が 行われた。 (札幌市中央区の電車事業所) |
| 館主感想: このササラ電車運転準備の情報こそ、路面電車の季節感を貰える ものはないですねえ。 札幌市電電車事業所に例年の初出動日を 問い合わせました。初雪が降った後、だいたい11月中旬だそうです。 |
| #772 |
2013.10.28 | ||
福井市 路面電車サミットにて 都市交通戦略を論議 |
| 路面電車を生かしたまちづくりを考える第12回中部地区路面電車サミット福井大会は10/19、福井市の福井商工会議所ビルで開かれた。福井鉄道の村田治夫社長による講演やパネルディスカッションなどがあった。 同大会は中部地区の路面電車を愛好する市民団体が集まり、2002年から毎年各地で開いている。福井開催は05年以来となる。今大会は、NPO法人「ふくい路面電車とまちづくりの会(ROBA)」が、9月に開かれた車に依存した生活を見直す啓発イベント「モビリティウイーク&カーフリーデーふくい」の関連事業として開いた。愛知、富山、静岡、三重など各県から約100人が参加した。 村田社長は、福鉄の現状やこれからの取り組みについて講演。えちぜん鉄道三国芦原線と福鉄福武線の相互乗り入れについて「福井市の南北幹線軸を鉄道ネットワークでカバーすることになり、一気に利便性が高まり、利用者増につながる」と強調した。 また、福鉄のJR福井駅西口広場への延伸は「『電車を降りたところに電車がある』のが利用者にとって非常に重要」とし、越前武生駅方面から直接乗り入れるための短絡線の整備は、安全を担保しながら取り組むべき重要な事案と位置づけた。 講演会の後、村田社長と伊東尋志・えち鉄取締役、越智健吾・福井市特命幹が、市の交通やまちづくりの課題についてパネルディスカッションを実施した。 |
![]() |
| 路面電車サミットで福井鉄道の取り組みを 説明する福井鉄道の村田社長 |
| 関連ニュース:第12回中部地区路面電車サミット福井大会案内 (2013/10/7) |
| 参考:乗り入れ案図解↓ |
![]() |
| 掲載ページ: 福井鉄道のえちぜん鉄道接続とJR乗り入れを推進 (2007/2/14) |
| 館主感想: 中部地区のみが独自に路面電車サミットが始まったのが2002年。 参加都市は中部地区の豊橋市、岐阜市、福井市、高岡市、5市の路面電車支援団体が開催されているようです。出席した記憶はありませんが、本年で12回目。深い討議もできましょう。その持続性に敬意を表したいと思います。 |
| #771 |
2013.10.21 | ||
宇都宮市 「LRT推進を」商議所が市長に要望書 |
| 市が導入を進めるLRTは産業や市民生活に大きな効果をもたらすとして、宇都宮商工会議所は9/17、LRT推進に向けた要望書を市に提出した。市民や交通事業者への丁寧な説明や合意形成を早急に図ることを求めたほか、JR宇都宮駅西側の早期整備なども要望している。LRT導入が争点になった昨年11月の市長選挙後、産業界がLRT推進の姿勢を打ち出すのは初めて。 |
![]() |
| 北村会頭や副会頭ら幹部が市役所を訪れ 佐藤市長に要望書を手渡す。 |
| 関連ニュース: 宇都宮市ダブル選挙結果は市長再選 (2008/11/21) (↑は2008年の旧の選挙ですよ) |
| 館主感想: 宇都宮市のLRT建設は、過去長い期間、市民の願望と交通事業者との間に軋轢が続いてしまい、なかなか富山市のようには決まらないようですね。佐藤市長はかって、市のシンボルになるLRTがふさわしいと力説されたことがありました。今度こそ実現させて欲しいものです。 |
| #770 |
2013.10.14 | ||
東京都 オリンピックに備え LRT新設を市民提案 |
| クルマ社会を問い直す会(代表杉田正明氏)なる市民団体が、10/9、東京都知事、中央区長、江東区長、港区長に対し、東京五輪の招致・開催が決定したことを受けて、交通インフラ整備についてJR東京駅を発し、臨海副都心へ直線的に結ぶ、下図の LRT路線整備を求める要望書を提出した。 |
![]() |
| LRT は地上を走るので、東京の景観を眺めることが出来ます。ゆりかもめ線を除く既存3線は景観を楽しめません。五輪への観光客にとっては乗ること自体が魅力的なものとなるでしょう。 LRT は有楽町線、京葉線、りんかい線よりも駅間隔を狭いものに出来ます。出発地・目的地のすぐ近くにLRT の駅があることも多くなり、利便性が向上するでしょう。 LRT は道路からワンステップで乗り降りできます。既存の4 線はいずれも階段・エスカレーター・エレベーターを使うことを強いられるのに比べて、高齢者・障害者を始め人々全般に優しい乗り物となるでしょう。 五輪後のまちづくりを視野に入れても、臨海副都心の利便性を向上させ魅力を高めるために路面電車LRT の新設は効果的と考えられます。 今回提案するLRT 路線の新設は、旧来からの東京都心と臨海副都心との空間的・そして心理的な一体感を強めるものとなると考えます。 関連ニュース: 東京都 オリンピックを契機にLRT路線の建設期待 (9/30) |
| 館主感想: 東京オリンピック決定後すばやく中央区はまず2016年までにバス高速輸送システム(BRT)の建設を表明していますが、本命はこれを契機にてのLRTの建設でしょう。今回の「車社会を問い直す会」の具体的なご提案はその第1号になります。今後も市民より続々と名案が提案されることを楽しみにしましょう。 |
| #769 |
2013.10.7 | ||
福井市 第12回中部地区路面電車サミット福井大会案内 |
| 皆様ご承知の全国路面電車サミットは隔年で開催されています。然し中部地区ではこの全国大会とは別に、中部地区独自に地域限定の路面電車サミットを実行しておられるをご存じでしょうか? このたび福井市にてこの中部地区大会を開催する情報が参りましたのでご紹介します。内容を見ますと今回は第12回とか・・・。 熱心さに愕きました。ご紹介しますので、都合の付く方はご参加下さい。 |
![]() |